专家咨询热线:
0532-88912370
当前位置:关于链科 > 资讯分享 > 我们的教育是为了什么:让一半的孩子上不了普高只能去职高吗?
我们的教育是为了什么:让一半的孩子上不了普高只能去职高吗?
2018-8-15 14:42:54 | 点击:968

 

文章来源:法治青岛新闻中心08-15 07:42
虽然,一直知道青岛中考很艰难,甚至比高考都难,也知道众多家长为了孩子的中考而熬白了头,焦头烂额!但因为,自己家孩子还没到中考的年龄,所以,对青岛的中考,关心甚少。
 
 
 
直到今天,上面这张图的出现,才知道:青岛高中阶段在校学生人数中,普高占比57%!正好低于山东省平均的11个百分点,全省最低!!!比全省最高的莱芜,低24%!!如今,这个数据在朋友圈内突然出现,我们才突然发现:青岛教育系统的官员,绝对跟青岛孩子有仇!明明可以让更多的孩子上普高,考大学,非要搞职业教育!我们不禁要骂:谁TMD设计的这个规则?让我们的孩子上了所谓的破职校?!谁TMD剥夺了孩子上普高的权利?!青岛的孩子活该就上职校?青岛的孩子就不该有更好的未来?!怪不得很多家长选择将孩子送到潍坊或者其他地方上学!
教育局的官员们,你们知道学生家长们是怎么想的吗?下面来看看一个学生家长写给青岛市教育局的信。
 
 
 
尊敬的青岛市教育局:
814日下午,青岛市民的朋友圈中,不少人都在转发上面的这张图片,言语、点评和评论留言中,市民对青岛的教育发展、对你们的工作,颇多微辞,想必你们也注意到了。
为避免误伤,我去查证了《2017年山东省教育事业发展统计公报》中的原始数据,上面表格中的数据是正确的。
也就是说,青岛市作为山东省经济最发达、城市化水平最高、贡献度最高且市民教育层次和文化水平也相对较高的城市,其市民的子女想接受高中教育、想考上高中,却最为艰难,难到比全省平均水平还要高10个百分点的程度。
这个有些残忍的现实,的确让不少自带优越感的青岛市民,心理上难以接受。
当然,相比一些青岛市民对这个数据的过度反应,很多青岛的小学高年级和初中学生的家长,早就听说了青岛高中和职高招生人数必须各占50%”这个残酷的传说,也早早就绷紧了神经,督促着孩子只要学不死就往死里学。
正因如此,咱们青岛的孩子,尤其是上了初中的孩子,学习压力特别特别的大,大到家长心疼、老师不忍、高中也不及。
道理也很简单,同样是一个省,有些孩子升高中的机会超过80%,有些只有50%多,压力和心态能一样吗?
而究其根本,高中和职高招生比例各占50%”这个硬性要求,成为不少家长碎碎念、恨恨念的众矢之的。
实际上,当我在5年以前,听说有此等硬性规定的传说之时,我是不敢相信的。选择上高中还是上职高,难道不应该是家长和学生自愿自由选择的集合和结果?天真如我,根本无法想象、也不敢并不愿相信,怎能有人自大并自负到用一刀切的形式扮演他人命运的终审裁判,规划家长和孩子的命运,干涉他们的意愿和未来,代替他们做出重大的人生选择,并早早扼杀了一些珍贵的翻盘可能性。
然而,事实证明,青岛市的确有这个规定,并始终坚持着。
2016712日,有青岛家长实在忍不住也憋不住,问了这个问题,认为青岛的普高录取比例有点低,能不能进一步提高?
对此,青岛教育局一副局长公开回复说:
《国家中长期教育改革和发展规划纲要(2010-2020年)》提出“根据经济社会发展需要,合理确定普通高中和中等职业学校招生比例,今后一个时期总体保持普通高中和中等职业学校招生规模大体相当。”《山东省人民政府关于加快建设适应经济社会发展的现代职业教育体系的意见》(鲁政发〔2012〕49号)提出“以设区市为主统筹中等职业学校布局和专业布点,确保区域内中等职业学校与普通高中办学规模、办学条件大体相当。”
保持普通高中和职业教育协调发展也是满足我市经济社会发展对高素质技能型人才的迫切需要。近年来,我市始终坚持普通高中和职业学校招生人数大体相当的招生政策。
如此坚持,当然容易出成绩,或许,正因为这种始终坚持的态度和决心,青岛的职业教育,搞得一直很好,而且不是小好,是大好,是全国职业教育的一面旗帜。
20183月,又有市民质疑此硬性坚持。青岛市教育局依然回复说:
国家和山东省明确要求普职协调发展,市教育局根据上级要求,结合我市实际,坚持普职招生比例大体相当。同时,市教育局正在开展普职融合教育实验,给学生提供更多教育选择机会。
上有国家政策指示,下有本省的意见指导,青岛市教育局的坚持,并不能说是故意或者说是独一份的创新
然而,无论是国家还是山东的政策纲要和意见指导,均无确定性的命令和要求也无清晰的时间点规定,从全国范围来看,也并无多少省市达到了这个要求,整个山东省内,仅有青岛合格,然而其他没有达成此目标,甚至差距巨大的市,也没见教育局有人员因此被处理、惩处或下岗。
青岛市教育局对普高和中职招生各占一半始终坚持,影响十分深远。因为要维持这种不合常理的现状,必然要通过政策、资金和财政投入的大量倾斜,扶持中职教育,相对的也就影响了普高招生。
这直接造成了当前青岛高中招生的三个结果——
1、普高升学率太低
2、优质高中招生始终受限制,规模和自由度都太小,难以解放思想。
3、为平息市民怒火而动作变形,却牺牲了郊区县市孩子的机会。
通过青岛市近3年来的招生数据,我们大概能摸到其中的一些门道:
2016年,青岛初中毕业生共计79400人,全市普通高中计划招生40700人,高中升学率为51.26%,其中青岛市内三区毕业生15800人、普高计划招生9500人,升学率为60.13%。
2017年,青岛全市初中毕业生78300人,全市普通高中计划招生40300人,高中升学率为51.47%,其中青岛市内三区和崂山区毕业生17600人,普高计划招生10350人,升学率为58.8%
2018年,青岛全市初中毕业生共有72400人,全市普通高中计划招生37700人,高中升学率为52.07%,其中市内三区和崂山区毕业生15600人,普高中计划招生9710人,录取率62%
由此可见,青岛市的普高录取率,始终维持在51%左右,的确是做到了青岛市教育局所说的始终坚持普通高中和职业学校招生人数大体相当的原则。
然而,青岛市内的市南、市北、李沧和崂山四区的录取率,却达到了60%并稳步提升。
在维持住全市普高升学率51%左右这个比例的前提下,又要将市内四区录取率拉升至60%且稳步提升,这必然意味着,要牺牲黄岛、城阳、红岛和平度即墨莱西胶州等地考生的普高升学率,也就是说,此非市内四区的地方,普高升学率根本就不是一半一半,而是连50%都不到。这种情境、结果或者说是现实,让市内四区与其他区的界限已经不是那么明显大青岛,让不少在市南市北崂山工作但因为房价太高只能在城阳红岛黄岛买了房子住在那里的家长和学生,是如何的感受?
对于被歧视的被牺牲的或是被伤害的他们来说,无论理由多么的正确,也究竟意难平
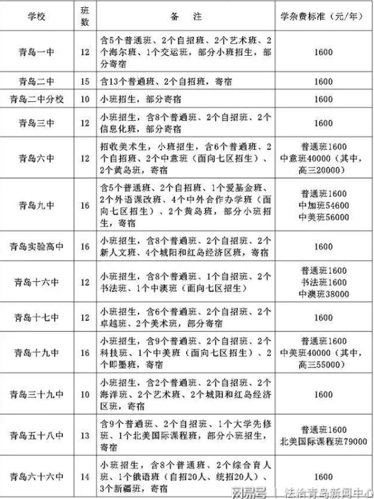
如前所述,在这种政策倾向性的指引或者说暗示下,青岛优质高中的招生规模和思想解放程度,都一直被压制,从而导致青岛考生想上二中或58中这种优质高中,简直难比登天
上青岛二中或五十八中有多难,看看分数线就知道了
 
 
 
2017年,青岛二中普通版的最低录取分数线是730分,五十八中则是726.5分。
青岛市的中考总分是780分,也就是说,如果每一门都是百分制的话,一个青岛考生,必须保证每门功课的得分率在93.14%分以上,才能以倒数第一名被二中或五十八中录取,而且,考虑到语文和英语由于作文的原因失分比例肯定会相对较大,则其他各科则基本要保证不丢分或者很少丢分才能被录取。
 
 
 
2018年青岛二中和五十八中的录取分数线有所下降,但百分制的得分率也必须保证在90%以上才能保证以最后一名被录取。
在这个录取分数面前,任何学生、任何家长,谁敢不乖乖低下头颅陷入勤学苦练的题海大战,且不敢有任何粗心和差池,一些开窍晚的男生,则在这种连失误都无法容忍的分数线面前,更是基本没了翻盘的机会。
 
 
 
分数畸高,必然意味着招生人数奇少。
青岛二中每年的基本盘只有12个班,青岛市限额每班不超过50人,也就是说只有不到600
青岛五十八中,稍微好一点,但也是十多个班六七百人。
在这其中,还有很大比例的指标生,有恐怖的直接决定命运的30分加分,留给其他孩子正常考取的机会,少得可怜。
青岛一中、九中也是一样。
这些有经验有内涵有积淀的高中,完全可以鼓励他们挖掘招生潜力,多招生、扩大招生,给青岛市更多考生更大的机会。
没有对比,可能还有很多人觉得,青岛这个山东省最大规模市区人口里最好的几个高中的招生规模只有区区十多个班是正常的。
别的不比,就拿原本最落后的沂蒙山区的临沂市兰山区的临沂一中来说
 
 
 
不算什么国际班艺术班,仅仅普通班,临沂一中2018年高一招生,就努力挖掘潜力让招生规模达到了3300人(三个校区,不是分校),这种招生规模,也让临沂考生百分制得分率超过85%,就能进入全市最好的两所高中读书,而且,不只是临沂市内三区的考生有机会,其他县的考生,同样可以报考。
数字也许枯燥,而且让人厌烦,但每一个数字后面,每一丁点的升学率的提高,背后都是一个青岛市民家庭、一个青岛孩子命运的十字路口。实际上,我们并不是说大力发展职业教育不对,坦白说,无论是你们,还是我们,都至少能列出100个理由,说明、解释并证明大力发展中职教育的重要性,说明其决策是多么正确多么有利于家长和考生多么符合实际情况,家长和考生也都明白且懂得。而且,无论是国家,还是省内,都有纲要和建议性的关于比例的指导和要求。
然而,这种正确,这种成绩,无论如何,都始终应该是建立在自愿选择的基础上,而不是建立在对家长和考生意志的干涉和牺牲的基础之上。况且,全国绝大多数省市以及整个山东省的另外16个地市,为何并没有坚持
这不由让人想起了一个关于“选择”的或真或假的故事:“1992年2月,柏林墙倒塌两年后,守墙卫兵因格·亨里奇受到了审判。在柏林墙倒塌前,二十七岁的他射杀了一位企图翻墙而过的青年,克里斯·格夫洛伊,二十岁。
几十年间,在这堵‘隔离人民的墙’下面,先后有三百位东德逃亡者被射杀……
亨里奇的律师辩称这些卫兵仅仅是为执行命令,别无选择,罪不在己。然而法官西奥多·赛德尔却不这么认为:‘作为士兵,不执行上级命令是有罪的,但打不准是无罪的。作为一个心智健全的人,此时此刻,你有把枪口拾高一厘米的主权,这是你应主动承担的良心义务”。最终,卫兵亨里奇因蓄意射杀格夫洛伊被判处三年半徒刑,且不予假释。”
以此类比或不贴切
但对于所谓一半一半政策的实际执行者来说
青岛君上述所有的七扯八扯,均可归纳成一句话,那就是
当你可以开枪并决定青岛孩子的命运的时候不妨把那些孩子当成自己的孩子,想一想自己为如何选择我相信,你们,就完全也可以做到,把枪口抬高一厘米对此,一切都可以沉默无言而青岛所有家长,都会在心中默默感谢你们
一个青岛学生的家长: 青岛君
2018815
 
编辑:董楠
特别声明:本文为网易自媒体平台“网易号”作者上传并发布,仅代表该作者观点。本网站仅提供资讯信息分享。
责任编辑: 姜艺嘉_QD23 8629人喜欢